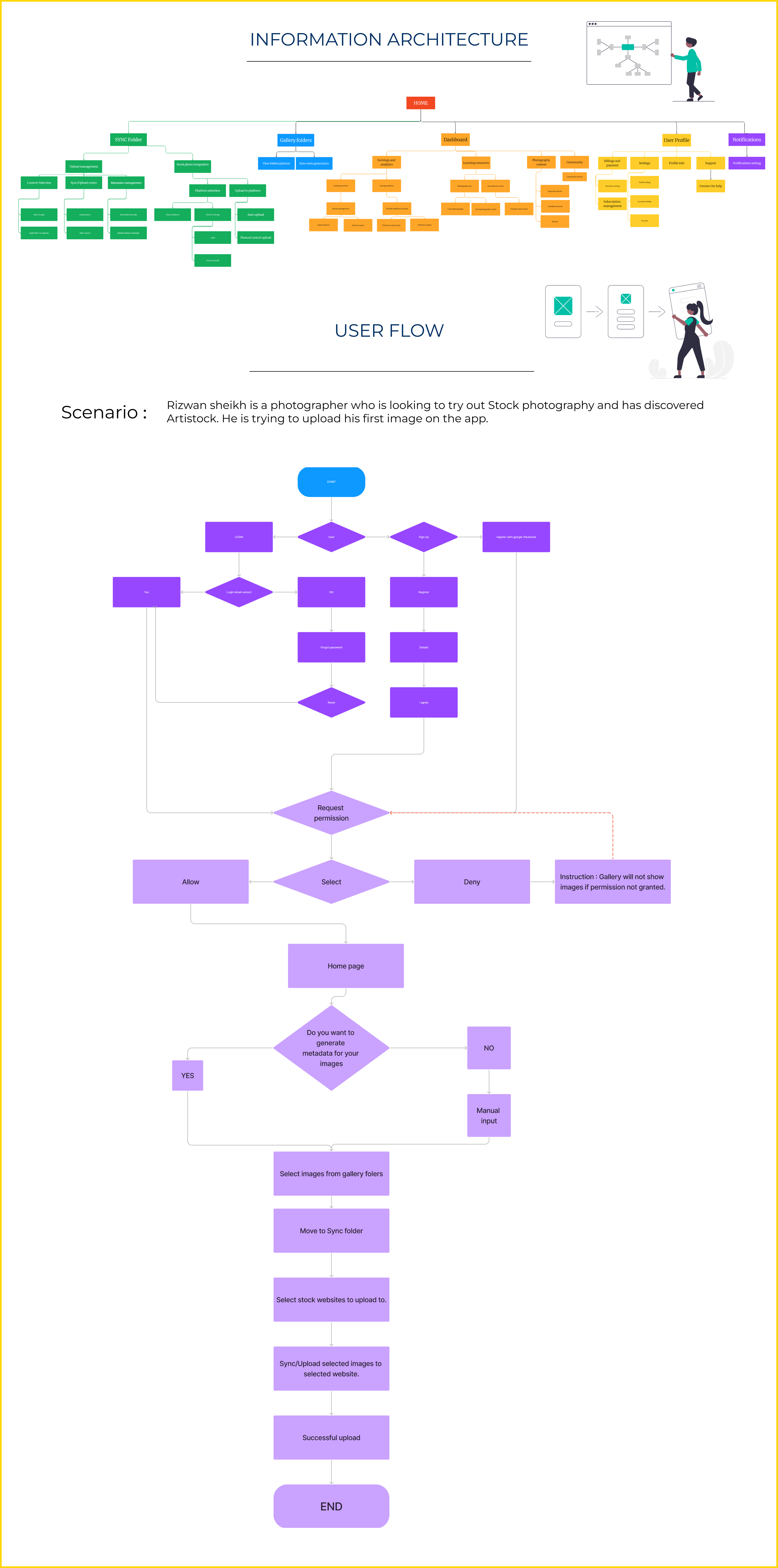
Artistock Galley App
An AI-powered gallery app for stock photography, automating metadata generation with user-friendly manual input options. It streamlines image uploads to multiple stock websites, tracks earnings, and offers metadata optimization tips for higher sales